
中国是服装生产大国,中美贸易战7月10日升级,追加2000亿,并涉及了纺织业,对国内纺织出口造成了一定影响,豆奶视频最新官网生产的柔性材料智能豆奶视频在线观看的设备中有很大一部分豆奶黄色网站是来自服装行业,让豆奶视频最新官网一起关注事件的最新进展!7月10日,特朗普政府公布拟对约2000亿美元中国产品加征10%的关税清单,商品类目包括海产食品、蔬果、纱线、羊毛、雨衣夹克外套等。根据美国贸易代表办公室发布的声明,加征关税可能会在8月30日公众咨询结束后生效。据初步了解,有千项纺织产品被列入清单。这是美欧取消纺织品服装配额以来,我国纺织行业对外贸易所遇到的最大挑战。
涉及多少纺织服装产品?
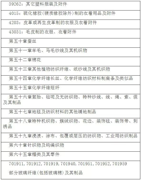
中国纺织品进出口商会统计
此次美方的建议征税清单涵盖6031个税号,其中纺织服装产品税号达1000余个,涉及绝大部分纺织原料、半成品以及少量服装附件产品,主要包括纺织原料(棉花、丝、毛、麻等);纱线和面料(棉、毛、丝、麻、化纤、玻璃纤维等制);地毯;工业用纺织品;皮革和毛皮服装、帽类及手套、塑料雨衣等。中国对美出口额较大的梭织服装、针织服装和家用纺织制成品等商品未列入清单。涉及产品包括(仅指纺织服装统计项下产品):

2017年全年,中国对美国出口纺织服装及原料456.4亿美元,同比增长1%,约占中国对美国货物总出口的10.6%。美国是我国纺织服装出口第一大单一国别市场,占我国纺织服装总出口的16.9%。2017年,我国对美国纺织服装及原料出口企业达3.5万家。据初步统计,此次美方公布的征税清单涉及中国对美国纺织服装出口额约103亿美元,占中国对美国纺织服装及原料出口额的22.6%,涉及出口企业2万家左右。
中国纺织工业联合会统计据中国纺织工业联合会初步整理,该清单中约有927项纺织产品(年对美出口约40亿美元)涉列其中。根据美国OTEXA数据统计,2017年中国纺织品服装对美出口总额为387.4亿美元。其中,出口服装270.3亿美元,出口纺织及制成品117.1亿美元(包括纱线2.2亿美元,面料18.4亿美元,家用纺织品、产业用纺织品及其他制成品96.4亿美元)。根据中纺联国际贸易办公室初步整理,本次加征10%关税的产品按美方标准超过900个税号,覆盖范围非常广泛,涉及了HS50-60章的几乎所有产品。包括各种原料(棉、毛、丝、麻和化学纤维)的所有纱线、面料/织物,以及产业用纺织品和一部分纺织机械类产品,涉及的年对美出口金额约为40亿美元。此次清单不包括服装类产品和大部分家用纺织品。涉及加税的HS50-60章对美2017年出口金额如下:
涉及产品出口量如何?2017年我国对美国出口纱线面料23.5亿美元,占比为3.5%,位列纱线面料出口市场第七位。总体来看,2017年,我国纱线面料累计出口666.4亿美元,增长4.7%,其中纱线出口473.8万吨,出口金额117亿美元;面料出口446.3亿米,出口额549.4亿美元。我国对欧盟出口纱线面料52.9亿美元,同比增长5%。其中出口纱线11.9亿美元,同比增长3.9%;对欧盟出口面料41亿美元,同比增长5.4%。对日本出口纱线面料7.9亿美元,其中纱线出口3.7亿美元,面料4.2亿美元。东盟作为新兴市场,目前已经是我国纱线面料最大的出口地区。从国别情况看,纱线面料出口前十位中,东盟国家占了4个,分别为越南(第一位)、菲律宾(第四位)、印度尼西亚(第五位)和柬埔寨(第六位)。其中,越南为我国纱线面料第一大出口市场,2017年我国对越南出口87.5亿美元,增长2.9%,其中纱线出口8.6亿美元,增长16.1%,面料出口78.9亿美元。东盟其他各国中,对菲律宾纱线出口增长最快,出口额2.6亿美元,增长86%。面料出口增长最迅速的是菲律宾、柬埔寨、缅甸,出口额分别为29.4亿美元、21.6亿美元、10.65亿美元。此外,在国家政策推动下,对中东欧十六国出口增长迅速,纱线面料合计出口11.9亿美元,增长23.7%。南亚8国中,孟加拉国、巴基斯坦和印度是我国重要纱线面料出口国。2017年,我国对孟加拉国纱线面料出口额达51.4亿美元,同比增长8.3%。对巴基斯坦和印度出口纱线面料分别为19.01亿美元和18.93亿美元。中亚5国中,对哈萨克斯坦和乌兹别克斯坦出口抢眼,分别出口纱线面料3.9亿美元和2.9亿美元。独联体7国中,白俄罗斯增速最快,2017年出口额3691.8万美元,增长374.5%。
我方如何回应?中国商务部新闻发言人就美方公布拟对我2000亿美元输美产品加征关税清单发表谈话指出,美方以加速升级的方式公布征税清单,是完全不可接受的,豆奶视频最新官网对此表示严正抗议。美方的行为正在伤害中国,伤害全世界,也正在伤害其自身,这种失去理性的行为是不得人心的。中方对美方的行为感到震惊,为了维护国家核心利益和人民根本利益,中国政府将一如既往,不得不作出必要反制。与此同时,豆奶视频最新官网呼吁国际社会共同努力,共同维护自由贸易规则和多边贸易体制,共同反对贸易霸凌主义。与此同时,豆奶视频最新官网将立即就美方的单边主义行为向世界贸易组织追加起诉。中国金融四十人论坛高级研究员管涛认为,美国特朗普政府拟对约2000亿美元中国产品加征10%的关税的消息短期内或许会给金融市场带来一定的负面情绪,但长期看来中国金融市场发展的基本面没有发生变化,无需高估其带来的影响。清华大学金融与发展研究中心主任马骏11日接受新华社记者采访时表示,“美方昨晚公布了对2000亿美元中国输美产品征收10%关税的建议产品清单,征求公众意见。这个征求意见的过程将持续两个月左右时间,8月30日完成流程。此后,美方才可能采取行动。最后是否征税、对哪些产品征收,在未来两个月的时间内还有各种不确定性。”他认为,我国有关方面正在深入研究贸易战对我国相关企业和行业的影响,会考虑采取相应措施减少其负面冲击。
了解详细的豆奶视频最新官网服装行业智能豆奶视频在线观看的机信息,请联系在线客服!